• +6282260153311
  • asukaindonesiasubang@gmail.com
  • Senin - Jumat Jam 08.00 - Jam 16:00

Tentang Kami

LPK ASUKA INDONESIA SUBANG

LPK Asuka Indonesia Subang adalah lembaga pelatihan yang fokus pada pengembangan sumber daya manusia untuk bekerja di Jepang. Menyediakan pelatihan bahasa Jepang, kesiapan kerja, serta dukungan program Pemagangan Teknis (技能実習) dan Tokutei Ginou (特定技能). Membuka peluang karier ke Jepang melalui pendidikan berkualitas dan kemitraan perusahaan.

group-image
group-image
VISI:

Menjadi lembaga pelatihan terdepan & ternama di seluruh Asia, dengan mendidik tenaga profesional yang memiliki daya saing unggul serta mendukung kesuksesan mereka di pasar global.

MISI:
  • Pendidikan Berkualitas: Menyediakan program pelatihan komprehensif yang sesuai dengan standar industri Jepang.
  • Dukungan Karier: Memberikan dukungan penuh kepada peserta pelatihan dalam proses mendapatkan pekerjaan di Jepang.
  • Kemitraan Strategis: Membangun kerja sama dengan perusahaan Jepang untuk menyediakan berbagai peluang kerja yang luas.
  • Inovasi dan Pengembangan: Terus mengembangkan metode pendidikan dan kurikulum agar tetap relevan dan efektif.

LEGALITAS

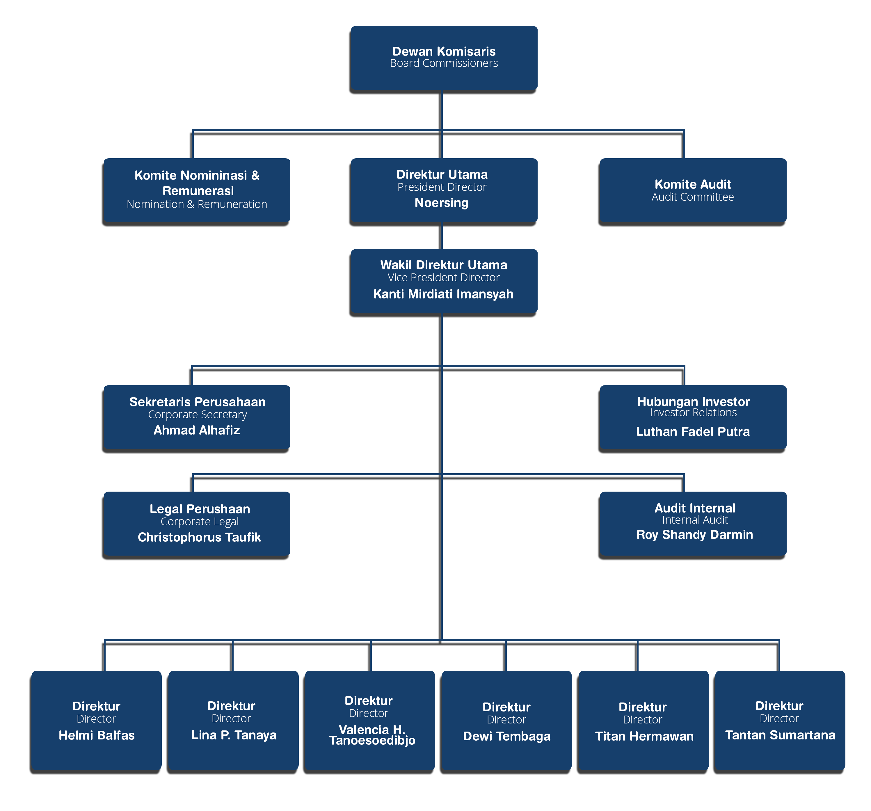
STRUKTUR ORGANISASI

Struktur Organisasi

TIM INTI

KENALI TIM KAMI

Pikiran bersemangat mendorong inovasi dan keunggulan ke depan.

speaker-image
Selena Bela
Teacher
speaker-image
Claire Gomez
Teacher
speaker-image
Gomez Athena
Marketing
speaker-image
Xena Albert
Administrator


WhatsApp WhatsApp 2